Footprint is “AI Native”
What a ridiculous title to write — this is akin to saying that Footprint is an “internet company.” At some point though, this was a big deal. If you were building a technology company in the 2000s and you were not leveraging the internet, chances are you likely were not going to make it. The same is true today with AI. It is true, there are batches of new hot “AI” startups launching “AI-first” products, taking advantage of the latest technology of our time to build something new. But there’s one key difference — unless you are a foundational model or an AI lab you are always going to be battling the fact that everyone has access to AI directly from the labs and their products are good. There are of course exceptions, but it’s as if building an internet company you were also competing with an ISP offering a similar service.
It has never been more important to build a company that is a strong foundational software platform — something that solves a real problem, is a system of record. That is the real opportunity to leverage AI because you sit in the core workflows of a business and are critical to their daily operations. That gives you the positioning to not only take advantage of the incredible AI technology available today but also what will come tomorrow.
Footprint is the system of record — for onboarding, for compliance, for key PII and financial data — and Footprint is now an AI company.
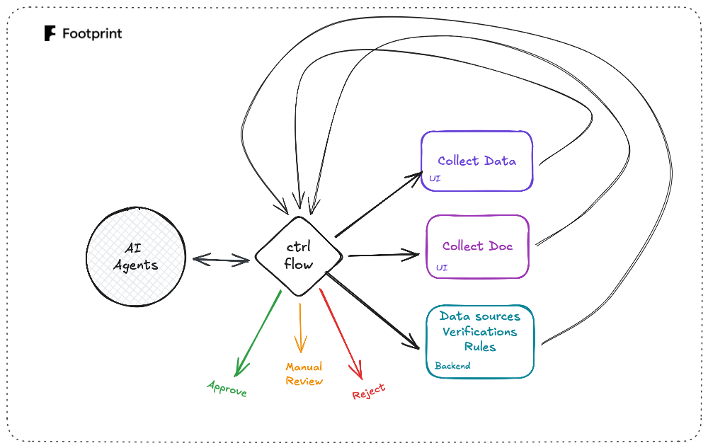
The playbook graph: Footprint’s AI architecture
Footprint is a programmable onboarding engine; in a few clicks you can create a Playbook that helps you collect data and documents from users, vault it securely, verify the identity behind the screens matches the authentic data and documents, make complex onboarding decisions quickly and effectively step-up users to maximize conversion and minimize fraud.


Naturally, this makes it trivial for our users to embed AI agents right inside their onboarding flows — AI agents in Footprint are nodes in a Playbook. Playbooks can be triggered with a simple API call, our embedded SDK, or via Footprint ecosystem events like a raised or completed review, on a schedule, or by external triggers like web-hooks.
Footprint has a library of AI agents built to automate onboarding across the entire stack and you can deploy one of these agents in one click by adding it to your playbook. However, what’s much more powerful is how these agents work behind the scenes and how you can build on top of our abstractions to easily solve complex onboarding problems.

The power of the playbook graph is not only that a single node can do a set of complex tasks — like research an entity and gather data on whether or not an AML watchlist hit is a false positive — but also that it can leverage the structured output feature of LLMs to funnel data into the next set of nodes that can not only trigger the next LLM agent task but also directly feedback back into real-time data or document collection from the end user.

In this sense you can program your onboarding — now with AI — in a way that requires no code, automatically takes care of sensitive data storage, and orchestrates backend, frontend, AI agents, and decisions in a way that natively sits on top of your system of record for identity. Each node extends the compliance friendly audit trail of why or how a user or entity was onboarded.
Automate and avoid manual reviews
Now lets discuss manual reviews. This is unfortunately the gray area of onboarding today — no matter how many tools you employ to help you verify your users you are still likely riddled with manual reviews — looking at PII, evaluating risk signals, analyzing documents with eyes, comparing data. Footprint AI is not only designed to help you automate your existing manual reviews but even to potentially avoid manual reviews altogether. Lets walk through a few examples.
Example 1: Automatically clear and AML Watchlist false-positive

Normally, if you get a hit on an OFAC sanctions hit, you would send the case to a manual review queue. Now with the AML Review Agent, simply pass the structured raw hit data to the agent and it will automatically produce a report (for compliance and audibility) and a structured decision to feed into the next node — a control flow branch to decide what to do next. A manual review saved from the queue automated in a reproducible, auditable, and declarative way.
Example 2: Avoid a manual review by helping the user select the right document in real-time

Not only are Footprint’s AI agents built into the decisioning control flow, they’re also connected to the end user during onboarding for real-time analysis to detect if the user is supplying the right information/documents/and more.
The best way to automate manual review is to not have it in the first place — and because Footprint’s playbook graph orchestrates across frontend data collection and real-time end-to-end verification — you can easily deploy AI agents to the edge to continuously read data, evaluate, and generate new dynamic onboarding requests.
We’re just getting started
Next year Footprint will hit its 4th birthday, and what was true four years ago is true today; our team is ruthlessly focused on solving real problems for businesses that need trust more than ever. LLMs have unlocked for us the ability to take our onboarding platform to the next level — not only to help solve manual review and automate the insanely complex gray areas of identity and compliance operations but to stop many manual processes from getting triggered in the first place.